
中国经济网版权所有
中国经济网新媒体矩阵
网络广播视听节目许可证(0107190)(京ICP040090)
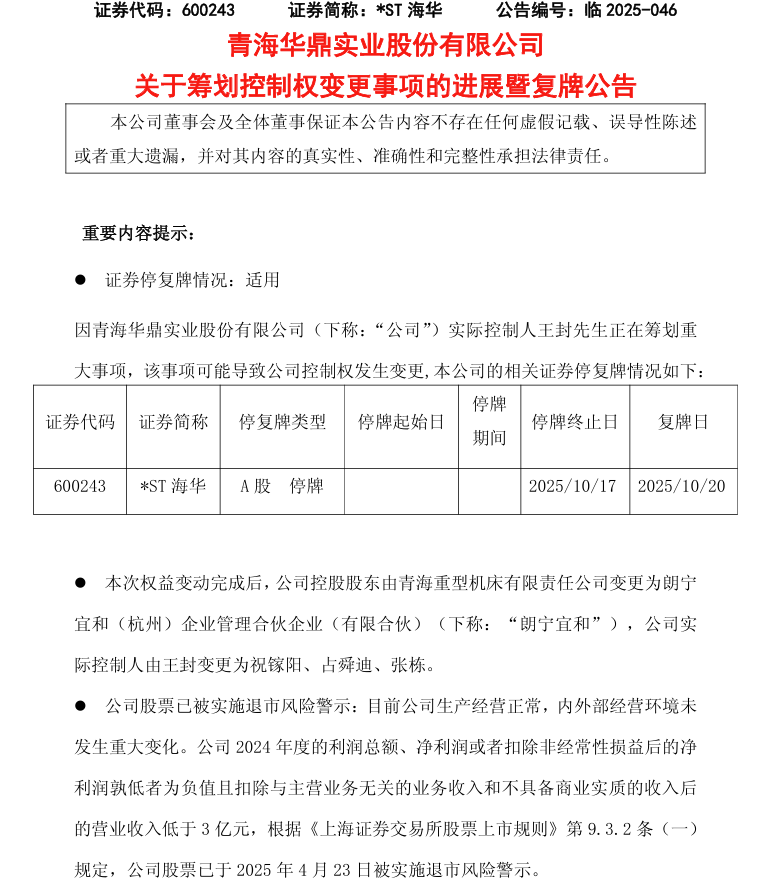
*ST海化实际控制人王峰就筹划公司股权转让交易取得最新进展。 10月17日晚间,圣海化发布公告称,王峰正在筹划一项可能导致公司控制权变更的重大事件。本次股权变更完成后,公司控股股东由青海重型机床股份有限公司变更为朗宁易和(杭州)企业管理合伙企业(有限合伙),公司实际控制人变更为朱高阳、詹顺娣、张东。公告显示,公司股票将于10月20日(周一)起复牌。图片来源:公司公告 *ST海化将于10月13日(周一)停牌。数据显示,10月10日(周五),公司股价跌破跌停,收于5.31元/股。公告拟股权变更进展情况显示,10月10日,公司收到实际控制人王峰通知,拟转让公司股权协议,可能导致公司控制权发生变化。鉴于上述事项正在协商中,应公司要求,公司股票将于10月13日(周一)停牌。 *ST海化表示,停牌期间,公司实际控制人及关联方正在积极推动本次控制权变更的各项活动。 *ST海化披露的信息显示,10月17日,朗宁益和(杭州)企业管理合伙企业(有限合伙)与青海益丰科技投资有限公司、公司实际控制人签署了关于公司股权的《转让协议》王峰,并与王峰签署了《表决权转让协议》。同时,郎宁一和与李松强签署了有关公司股份的《转让协议》。郎宁颐和签署《关于收购青海益丰科技投资有限公司股权及取得上市公司控制权的协议》与宿迁市石羊金企业管理合伙企业(有限合伙)、王峰、亿丰科技合作。朱高阳、詹顺弟、张东签署了《关于青海华鼎实业有限公司的共同诉讼协议》,于世光、王峰签署了解除协议的《集体诉讼协议》。 *ST海化表示,本次股权变更完成后,控股股东公司由青海重型机床股份有限公司变更为朗宁益和(杭州)企业管理合伙企业(有限合伙),公司实际控制人由王峰变更为朱高阳、詹顺娣、张东。公告显示,本次交易尚需取得上海证券交易所的合规确认,并通过中国证券登记结算有限责任公司上海分公司申请股份登记,本次股份转让仍存在一定的不确定性。上半年亏损217.71万元*ST海华主要从事机床产品、电梯配件、照明设备的研发、生产和销售,减少非经常性损益后的净利润不少于为负,减少了与良好业务和收入不相符的营业收入,减少了营业收入,较大的收入和收入不减少 主营业务收入和主营业务收入不低于主营业务收入和主营业务收入部分主营业务不改变收入的较好业务,非营利性减少营业收入,减少非盈利性收入的,减少的为主营业务收入,实质后续营业收入不足3亿元,公司股票被上海证券交易所实施退市风险警示。股票简称由“青海华鼎”变更为“ST海化”,股价每日涨跌幅限制在5%以内。 2025年上半年,ST海化实现营业收入1.13亿元,净利润亏损217.71万元,扣非净利润亏损511.15万元。公司表示,上半年仍出现亏损,主要受三方面影响:一是受市场竞争影响,公司天然气业务毛利率下降;二是受市场竞争影响,公司天然气业务毛利率下降。其次,齿轮业务的成本太高,因为要进行测试f 新产品;三是固定资产损失的影响。 7月28日,ST海化公告称,为提高公司盈利能力,为未来业绩提供新的增长点,控股子公司曼崖源鑫能源有限公司拟以4300万元收购霸州鲁鑫鼎盛燃气有限公司100%股权。
(编辑:管静)
中国经济网公告:股市信息来自合作媒体和机构。这是作者的个人观点。仅供投资者参考,不构成投资建议。投资者据此操作需自行承担风险。